Deprecated: Creation of dynamic property Yoast\WP\SEO\Premium\Generated\Cached_Container::$normalizedIds is deprecated in /home/u255095743/domains/cn.it-support-china.com/public_html/wp-content/plugins/wordpress-seo-premium/src/generated/container.php on line 27
谨防域名诈骗,切勿轻易付款! - Sinokap

随着知识经济的发展,电子商务和互联网的普遍运用,企业无形资产的领域不断扩大,域名,成为了网络时代一项新型的、重要的无形资产。保护域名无形资产也越来越受到企业和个人的重视。下面是由WIPO(世界知识产权组织)整理的每年域名相关诉讼案件数据表格。

WIPO 每年受理的域名争议案件总数量统计

Total Number of domain name dispute administerd by WIPO per year

数据图片来源于WIPO官网,Sinokap截取

域名诈骗真实案例

近期Sinokap的一位重要客户就收到了域名到期续费的诈骗邮件,由于日常的IT安全意识培训比较到位,用户将邮件内容转发给了IT进行二次确认,成功避免了这次诈骗。下图是对方发送的邮件真实内容。

real case of domain fraud

常见域名诈骗手段

1、利用“域名到期续费”行骗。假冒某某域名注册机构或冒充受原域名服务商委托,向企业传真域名续费通知单,以域名到期不续费将被删除,帮企业域名续费为名骗取费用。

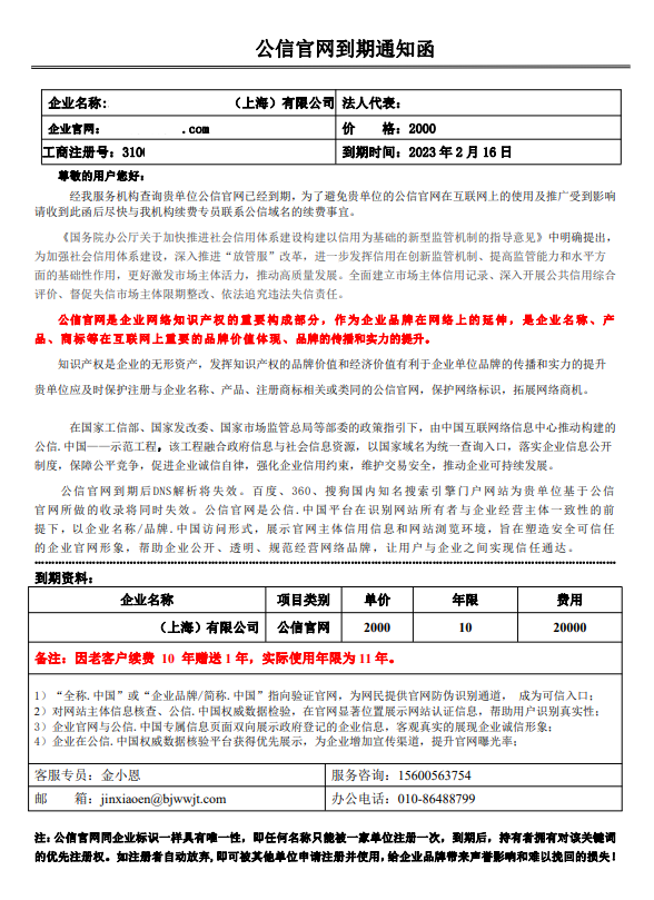
下面就是Sinokap客户收到的到期通知函,PDF文件看起来十分正规,极具欺骗性。

 

公信官网到期通知函

2、利用“中文域名遭抢注,优先保护注册”为名行骗。假冒是中国互联网络信息中心 (CNNIC)相关工作人员,通知企业其中文域名限几天内付费注册,否则将接受他人抢注等来骗取钱财。

如何应对域名诈骗

1、确认域名是否需要继续使用。

如果不准备使用了,请确认域名是否备案,如果备案域名,您需要通过取消备案来避免其他域名买卖平台将你的域名作为免备案域名出售,而如何要继续使用域名,请确认信息真伪。

2、确认信息真伪。

收到域名续费通知时,可以通过新网的whois域名查询功能(https://whois.domaintools.com),查询域名是否过期,英文信息中“Expiration Date”表示域名过期时间。

注意:只要在域名过期后的30天内及时续费,您的域名所有权仍然有效。

域名信息确认
3、联系原域名服务商,通过正轨渠道续费

如果域名将要过期或是在30内的续费期,最好通过电话与原域名服务商核实,确认身份以及付款账号的真实性。如果原服务商结业或其他因素导致无法核实续费的真实性,可以联系正规的服务商,如新网寻求帮助,由其指导帮助您转到那里续费。

EN